院长信箱
校长信箱
院校概况
组织机构
现任领导
历任院校领导
院校徽、院校歌
党的建设
党建动态
所院交流
廉政宣传
科学研究
科研项目
科研亮点
合作交流
研究撷英
体系建设
院内基地平台
院外研发机构
国家卫生健康委重点实验室
科研设施与仪器
工作动态
规章制度
通知公告
教育教学
招生就业
本科教育
研究生教育
继续教育
智库建设
学术咨询委员会
组织机构
学术咨询委员会学部委员
学术咨询委员会学部委员选聘
学术咨询
学术咨询委员会活动
临床医疗
新闻动态
直属医院
人才建设
院士风采
师资队伍
博士后工作
人才招聘
合作交流
国际交流
海外学习
港澳台交流
产业开发
政策法规
成果转化
联系我们
直属所院
医院
研究所
学院
图书馆
信息公开
信息公开制度
信息公开公文
申请受理与监督检查
院校概况
党的建设
科学研究
基地平台
教育教学
智库建设
临床医疗
人才建设
合作交流
产业开发
直属所院
信息公开
信息公开
|
院校报道
您所在的位置:
首页
-
院校报道
院校报道
院校举办第三期《自然》高级写作培训班
2017-11-24
医学前沿国际研讨会暨2017年米乐mile官方网站- 瑞典卡罗林斯卡医学院双边研讨会在京举行
2017-11-24
【医学与健康科技创新工程进展快报】第19期 基础医学研究所余佳研究团队 在《Nature Communication》杂志发表文章 揭示miRNA的加工调节参与造血链系命运选择
2017-11-24
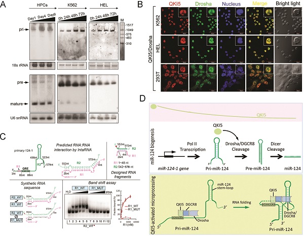
【医学与健康科技创新工程进展快报】第21期 基础医学研究所余佳研究团队在《Cell Research》杂志 发表文章揭示miRNA加工调节新元件及机理
2017-11-24
积极发挥辐射支撑作用, 助力“一带一路”倡议和健康丝绸之路建设 —-院校在四川省医学科学院·四川省人民医院建设 米乐mile官方网站心身医学重点实验室
2017-11-22
建好医学科技创新体系核心基地
2017-11-21
郭宗儒:为新药研发挥动勤奋的翅膀
2017-11-20
庆“十九大”院校老干部主题活动召开
2017-11-20
院校党委举办2017年“时政讲坛”第三讲 学习党的十九大精神辅导报告会
2017-11-20
院校机关召开退休党总支换届大会
2017-11-17
【医学与健康科技创新工程项目进展快报】第18期
2017-11-17
曹雪涛院校长一行赴信息所开展党的十九大精神宣讲等系列活动
2017-11-17
曹雪涛院校长赴苏州系统医学研究所宣讲党的十九大精神以及院校规划
2017-11-17
院校保卫处召开十九大安全生产维稳工作总结会
2017-11-17
一场造福患者的马拉松
2017-11-16
肿瘤医院党委召开深入学习十九大精神中心组学习扩大会
2017-11-16
曹雪涛院校长一行赴放射所宣讲党的十九大精神 并督导落实院校创新行动/提升计划
2017-11-14
曹雪涛院校长一行赴生物医学工程研究所 宣讲党的十九大精神并督导落实院校创新行动/提升计划
2017-11-14
助力健康精准扶贫支援老区脱贫攻坚—院校受邀组队参加第46批中国博士后科技服务团
2017-11-14
“一带一路核安全保障战略布局——放射医学防护与救治首届研讨会”成功举办
2017-11-13
首页
上一页
171
172
173
174
175
下一页
末页
上一页
下一页