院校报道

您所在的位置: 首页 - 院校报道

Nature∣秦川团队应用hACE2转基因小鼠阐明新型冠状病毒的致病性建立了国际首个新冠动物模型

Nature秦川团队应用hACE2转基因小鼠阐明新型冠状病毒的致病性

建立了国际首个新冠动物模型

 

2020年5月7日,米乐mile官方网站医学实验动物研究所秦川团队联合来自于中国疾病预防控制中心病毒病预防控制所、米乐mile官方网站病原生物学研究所、米乐mile官方网站医学生物学研究所的团队,在Nature上正式发表了研究论文:“The Pathogenicity of SARS-CoV-2 in hACE2 Transgenic Mice”

 

 

 

此次新冠科技攻关,动物模型是五大主攻方向之一。由于秦川团队在非典以来历次传染病动物模型研制和应用中的积累,科技部安排该团队主持动物模型攻关任务。研究团队针对病毒的感染与体内复制、疾病临床症状及影像学、病理学和免疫学反应,通过感染冠状病毒受体人源化的转基因小鼠,率先建立了新型冠状病毒感染肺炎的转基因小鼠模型,突破了疫苗、药物从实验室向临床转化的关键技术瓶颈。

 

 

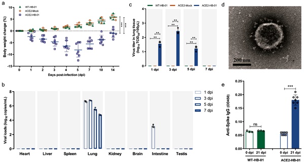
图1. SARS-CoV-2感染hACE2转基因小鼠后,动物出现了体重下降,病毒主要在肺组织内复制,肺组织可检测到高水平的病毒载量、病毒滴度与病毒颗粒,感染引发机体产生了特异的IgG

 

血管紧张素转换酶2(ACE2)是SARS-CoV感染细胞的受体,病毒S蛋白的RBD区域通过与ACE2结合而进入细胞内,该团队曾在非典期间用ACE2人源化的转基因小鼠研制了SARS-CoV感染小鼠模型。SARS-CoV S蛋白和SARS-CoV-2 S蛋白具有大约76%的氨基酸序列一致性,生物学分析推测ACE2同为SARS-CoV-2的细胞受体,但尚缺乏确凿的证据。该团队选择了ACE2人源化的转基因小鼠,研究了SARS-CoV-2的致病性,感染SARS-CoV-2的hACE2转基因小鼠出现体重减轻等症状,病毒主要在小鼠肺部复制。典型的组织病理学表现为间质性肺炎,肺泡间质有明显的巨噬细胞和淋巴细胞浸润,肺泡腔内有巨噬细胞聚集。病毒抗原可见于支气管上皮细胞、巨噬细胞和肺泡上皮细胞。

 

 

图2. COVID-19的hACE2转基因小鼠模型:病理学表现为中度间质性肺炎,以巨噬细胞与淋巴细胞浸润为主要特征

 

转基因小鼠模型的建立,首次向世人呈现了成功模拟了SARS-CoV入侵并感染、体内复制、机体免疫、病理改变、症状发生和转归的全过程,体内证实了病毒入侵受体,促进了对新型冠状病毒的病原学和病理学认知,并遵循科赫法则证实了肺炎的致病病原体。

 

 

图3. 通过病毒S蛋白与ACE2的共定位分析,体内证实hACE2为SARS-CoV-2入侵的细胞受体

 

秦川团队认真落实国务院关于新冠肺炎科研攻关的决策部署,基于该模型进行了病毒经呼吸道飞沫、密切接触、气溶胶、粪口等途径的传播能力研究,解答了公众关心的问题,为疫情控制、消除公众恐慌和恢复经济秩序提供了科学依据;同时,承担了国务院联防联控机制攻关组部署的5条技术路线疫苗的有效性评价任务,完成了20余种应急药物的筛选,服务于疫情控制和临床救治。在疫情攻关的特殊时期,作为实验室里培育的特殊“病人”,转基因小鼠模型做出了重要的历史贡献。

米乐mile官方网站医学实验动物研究所秦川教授、中国疾病预防控制中心病毒病预防控制所武桂珍研究员为文章的并列通讯作者。米乐mile官方网站医学实验动物研究所鲍琳琳博士与邓巍博士、中国疾病预防控制中心病毒病预防控制所黄保英博士、米乐mile官方网站医学实验动物研究所高虹研究员与刘江宁博士为论文的并列第一作者。

 

(医学实验动物研究所)