中国团队发布首个新冠疫苗动物实验研究结果:
新型冠状病毒灭活疫苗在恒河猴模型中安全有效
新冠病毒引起的COVID-19大流行给我们带来了前所未有的危机,对人类健康和生命造成巨大的威胁,给全球经济带来了灾难性的损失。截止到2020年5月6日,目前全球新冠累计确诊患者数超过370万,新冠感染导致的总死亡人数接近26万。迄今为止,尚无针对新冠病毒的有效抗病毒药物,因此迫切需要快速开发有效的新冠疫苗。
2020年5月6日,米乐mile官方网站医学实验动物研究所秦川团队、科兴控股生物技术有限公司、中国科学院生物物理研究所王祥喜团队、浙江省疾控中心张严峻团队、中国食品药品检定研究院、中国疾病预防控制中心传染病预防控制所等多家单位合作,在Science上发表了研究文章Rapid development of an inactivated vaccine candidate for SARS-CoV-2,这是首个公开报道的新冠疫苗动物实验研究结果。该研究已于2020年4月20日发布在bioRxiv上。

研究者从11名感染了新冠病毒的住院患者(包括5名ICU患者)的支气管肺泡灌洗液(BALF)中分离出多个新冠病毒毒株,其中来自中国的5株,来自意大利的3株,来自瑞士、英国和西班牙的各1株。这11个毒株广泛散在分布于基于所有可用序列构建的系统发育树上,在一定程度上代表了正在流行的病毒种群。
研究者选择CN2株用于疫苗制备,开发了一种纯化的灭活新冠病毒候选疫苗(以下简称“候选疫苗”或“该疫苗”),并进行了中试生产。该疫苗在小鼠、大鼠和非人灵长类动物中均可诱导新冠病毒特异性中和抗体产生。这些抗体能有效地中和所选的其他10株(CN1、CN3-CN5和OS1-OS6)具有代表性的新冠病毒毒株,表明它们对世界范围内广泛流行的新冠病毒毒株都可能有潜在的中和能力。

图1. 新冠病毒灭活疫苗的特征描述
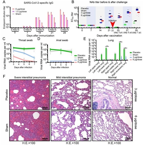
随后研究者在疫苗免疫后的恒河猴中进行了攻毒实验以评价疫苗免疫原性和保护效果。研究者在第0、7和14天给恒河猴接种不同剂量的疫苗,结果显示,第2周可以诱导出S蛋白特异性的IgG和中和抗体,接种疫苗后第22天进行攻毒。结果显示,与对照组相比,疫苗免疫后的恒河猴肺部组织病理变化显著减小,病毒载量也显著下降。高剂量组的恒河猴感染后的第7天,咽喉、肛门和肺部都未检测到病毒,也没有观察到抗体依赖的增强(antibody-dependent enhancement,ADE)现象,以对新冠病毒攻毒提供完全的保护。

图2. 新冠病毒灭活疫苗在恒河猴中的免疫原性和保护效果
研究者又通过观测临床指标和生化指数来验证该疫苗的安全性,发现所有接种疫苗的恒河猴均未发现发烧和体重减轻现象,且食欲和精神状态都保持正常。在血液和生化分析方面,接种了疫苗的恒河猴的淋巴细胞亚群比例以及关键细胞因子与对照组相比均没有显著变化。在第29天对接种疫苗恒河猴的肺、心、脾、肝、肾和脑在内的各种器官组织的病理学评估表明,该疫苗也没有引起显著的病理学特征,以上结果表明候选疫苗在恒河猴中具有安全性。
据悉,基于上述研究结果,国家药品监督管理局已于2020年4月13日批准该疫苗进入临床研究,Ⅰ期临床研究于4月16日在江苏省徐州市睢宁县正式启动,首批志愿者已经顺利入组并完成首针疫苗接种。
米乐mile官方网站医学实验动物研究所所长秦川教授,浙江省疾病预防控制中心微生物所张严峻研究员,科兴控股尹卫东,中国科学院生物物理研究所王祥喜研究员,中国食品药品检定研究院李长贵研究员和中国疾病预防控制中心传染病预防控制所卢金星研究员为本研究的通讯作者。科兴控股高强,米乐mile官方网站的鲍琳琳博士,浙江省疾控中心的茅海燕博士,科兴控股王琳,中国食品药品检定研究院的徐康维博士和中国科学院生物物理研究所的杨闽楠博士为该论文的共同第一作者。
原文链接:
https://www.biorxiv.org/content/10.1101/2020.04.17.046375v1.full.pdf
https://science.sciencemag.org/content/early/2020/05/05/science.abc1932/tab-pdf
(来源:BioArtReports)