院长信箱
校长信箱
院校概况
组织机构
现任领导
历任院校领导
院校徽、院校歌
党的建设
党建动态
所院交流
廉政宣传
科学研究
科研项目
科研亮点
合作交流
研究撷英
体系建设
院内基地平台
院外研发机构
国家卫生健康委重点实验室
工作动态
规章制度
通知公告
教育教学
招生就业
本科教育
研究生教育
继续教育
智库建设
学术咨询委员会
组织机构
学术咨询委员会学部委员
学术咨询委员会学部委员选聘
学术咨询
学术咨询委员会活动
临床医疗
新闻动态
直属医院
人才建设
院士风采
师资队伍
博士后工作
人才招聘
合作交流
国际交流
海外学习
港澳台交流
产业开发
政策法规
成果转化
联系我们
直属所院
医院
研究所
学院
图书馆
信息公开
信息公开制度
信息公开公文
申请受理与监督检查
院校概况
党的建设
科学研究
基地平台
教育教学
智库建设
临床医疗
人才建设
合作交流
产业开发
直属所院
信息公开
信息公开
|
通知公告
您所在的位置:
首页
-
通知公告
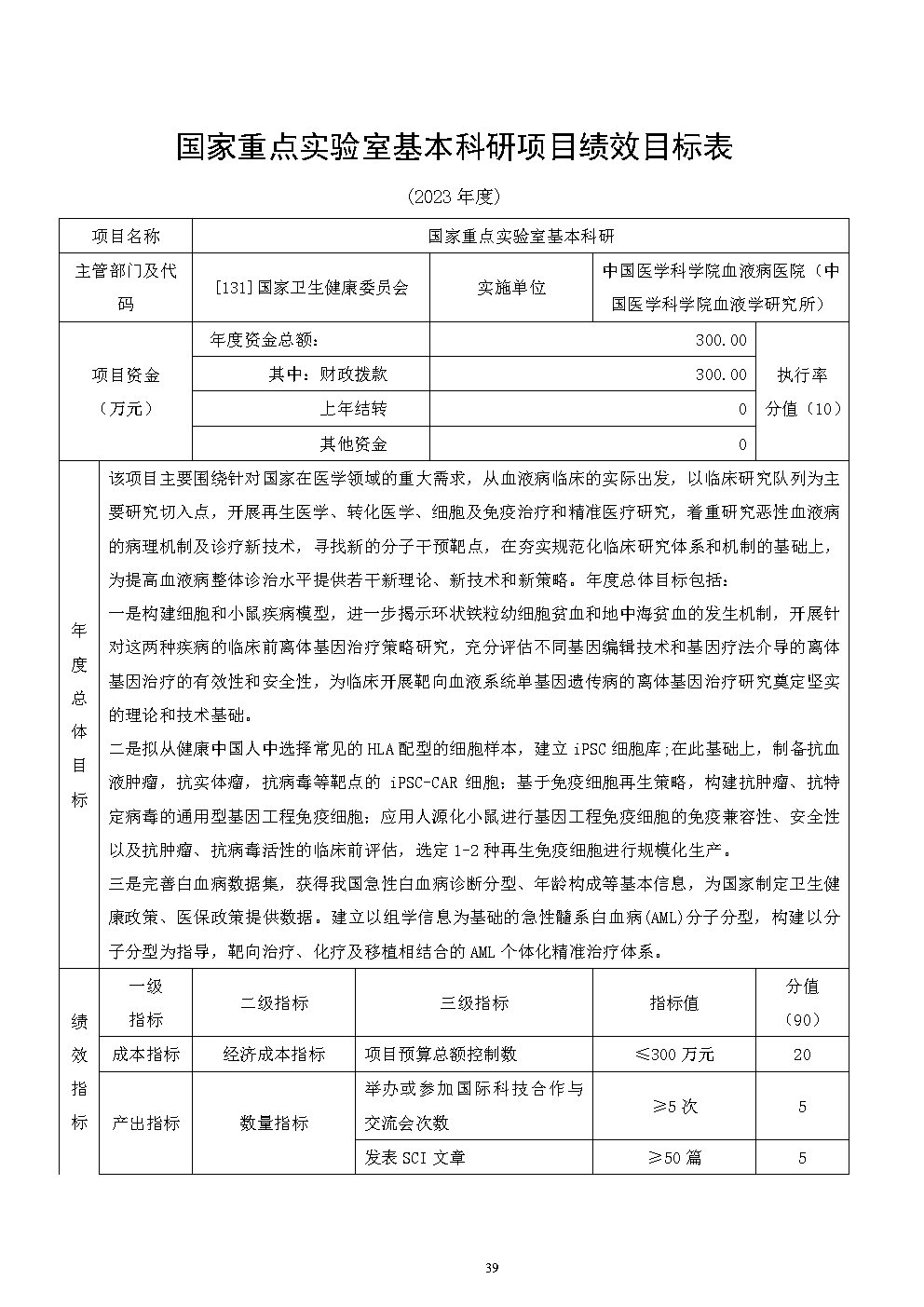
米乐mile官方网站 2023年部门预算
发布时间:2023-05-06
浏览次数:
米乐mile官方网站
下一篇:米乐mile官方网站护理学院基础设施维修改造比选结果公告
分享到: