一、阜外医院揭示了肥厚型心肌病的谱系特异性调控变化(研究论文)

发表期刊:Cell Discovery
全文链接:https://www.ncbi.nlm.nih.gov/pmc/articles/PMC9842679/
英文标题:Lineage-specific regulatory changes in hypertrophic cardiomyopathy unraveled by single-nucleus RNA-seq and spatial transcriptomics
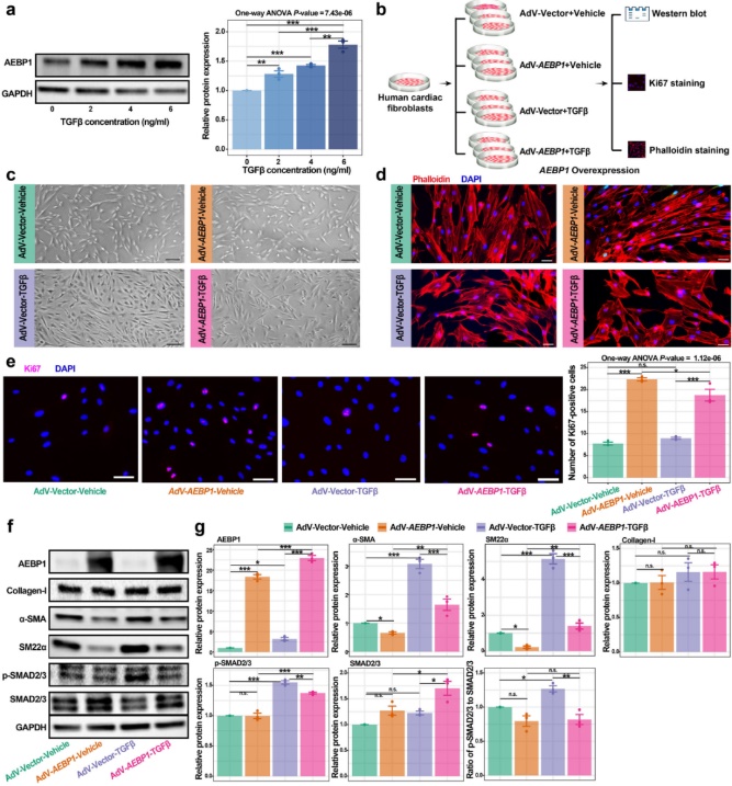
成果简介:肥厚型心肌病(HCM)是由肌结基因突变引起的最常见的遗传性心脏疾病。目前针对HCM的靶向药物研发已成为国内外药物研发领域角逐的热点之一。然而,人们对于患者心肌组织中细胞类型特异性的转录调控改变认识不足,限制了新型靶点基因的筛选。本研究首次整合前沿的单细胞核和空间转录组学技术对HCM患者和健康人来源心肌组织的细胞组成、转录调控、信号交流进行了系统的比较分析,并对心衰和心脏纤维化过程中的关键基因/潜在靶点进行了筛选。首次发现并通过实验证实了AEBP1是调控心脏成纤维细胞活化的转录抑制因子,因而可以作为潜在的治疗靶点。该研究成果从抑制纤维化,改善病理性心脏重塑的角度为HCM的治疗提供了新的靶点和思路,具有潜在临床应用价值。
作者简介:

周洲,国家高层次人才入选者。现任米乐mile官方网站阜外医院实验诊断中心主任。以第一或通讯作者在Circulation等权威期刊发表论文60余篇,近5年主持并承担国家和省部级项目10余个。
二、系统医学研究院展示了新型RIPK1激酶抑制剂(Zharp1-211)作为预防与治疗GVHD的非免疫抑制疗法的新策略(研究论文)

发表期刊:Blood
英文标题:A Novel RIPK1 Inhibitor Reduces GVHD in Mice via a Non-immunosuppressive Mechanism that Restores Intestinal Homeostasis
成果简介:移植物抗宿主病(GVHD)是骨髓移植后最常见的并发症和死亡原因之一,严重胃肠道受累的GVHD是导致病人死亡的主要因素,但调控机制尚不清楚。该团队发现肠上皮细胞中的RIPK1/RIPK3信号通路激活JAK1/ STAT1介导的趋化因子和MHC II分子,促进同种异体T细胞反应,形成炎症级联反应,促进多种细胞死亡,最终导致系统性GVHD。该团队发现在严重GVHD患者的结肠上皮中存在RIPK1的高度活化。而且,发现了一种高效且具选择性的新型RIPK1激酶抑制,利用此抑制剂展示了靶向抑制RIPK1激酶活性作为预防和治疗GVHD的非免疫抑制疗法的创新策略。论文作为封面文章发表,同期Blood期刊发表了领域内著名专家Geoffrey R. Hill和Motoko Koyama教授撰写的专题评论。
作者简介:

何苏丹,研究员、准聘副教授,致力于细胞死亡机制及干预策略研究,作为第一或通讯作者的论文发表于Cell、PNAS、Nature Immunology、Nature Communications和Blood等学术期刊30余篇,主持基金委重点和优青项目等,入选教育部长江学者奖励计划青年学者等。任Cell Death & Disease 等学术期刊编委。
三、系统医学研究院发现急性早幼粒细胞白血病的一线治疗药物三氧化二砷(ATO)能显著提升肿瘤细胞的免疫原性(研究论文)

发表期刊:Cellular & Molecular Immunology
全文链接:https://www.nature.com/articles/s41423-022-00956-0
英文标题:Arsenic trioxide elicits prophylactic and therapeutic immune responses against solid tumors by inducing necroptosis and ferroptosis
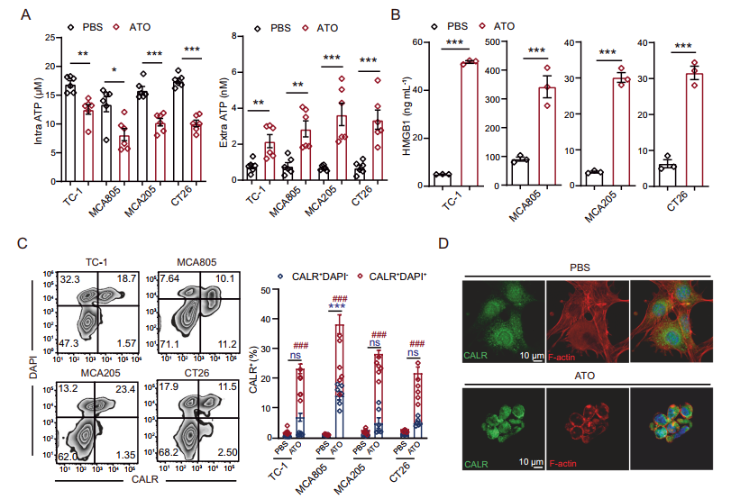
成果简介:通过多轮药物筛选,该团队发现急性早幼粒细胞白血病的一线治疗药物三氧化二砷(ATO)不仅具有广谱细胞毒性,还能显著提升肿瘤细胞的免疫原性。基于ATO的全细胞肿瘤疫苗能激活CD8+ T细胞,活化I型和II型干扰素信号,高效预防并治疗多种实体瘤。ATO可诱导肿瘤细胞氧化应激,激活自噬、凋亡、程序性坏死和铁死亡等多种细胞死亡通路。其中,程序性坏死和铁死亡关键执行分子Rip3、Mlk和Acs/4对危险信号分子的释放和抗肿瘤免疫的激活至关重要。针对上述分子缺陷型肿瘤,我们探索出增强肿瘤疫苗疗效的联合治疗策略,建立了基于多种砷化合物制备全细胞肿瘤疫苗的技术、质控标准。该肿瘤疫苗与PD-1单抗联合可获得协同抑癌效果。上述研究作为封面故事发表于CMI杂志,期刊配发Andreas-Linkermann教授的专题评论(inpress)。
作者简介:

马瑜婷,米乐mile官方网站博导,米乐mile官方网站系统医学研究院执行副院长,苏州系统医学研究所副所长、研究员、免疫平台主任。先后在NatMed、Science、NatImmunol、Immunity等高水平学术期刊发表论文50余篇,SCI总他引>6900次。
四、生物医学工程研究所开发了一种基于肿瘤精确递送和光热免疫治疗的凋亡体的递送系统(研究论文)

发表期刊:Advanced Functional Materials
全文链接:https://onlinelibrary.wiley.com/doi/10.1002/adfm.202212118
英文标题:An Apoptotic Body-based Vehicle with Navigation for Photothermal-Immunotherapy by Precise Delivery and Tumor Microenvironment Regulation
成果简介:肿瘤精准治疗和预防肿瘤复发转移是肿瘤根除的主要挑战,如何通过精准有效的靶向递送,提升机体特异性免疫并调节肿瘤微环境,是实现肿瘤免疫协同治疗的关键。本文开发了一种基于凋亡体的递送系统实现肿瘤精确递送和光热免疫治疗,该凋亡小体递送系统由IR820偶联的凋亡小体装载R848纳米颗粒,细胞凋亡小体作为载药系统和驱动引擎,而IR820作为荧光成像导航和光热控制系统。利用凋亡小体固有的吞噬特性和巨噬细胞天然的肿瘤归巢倾向实现肿瘤靶向及深度穿透。通过IR820光热效应直接杀伤肿瘤细胞,还能诱导肿瘤免疫原性死亡,产生大量抗原和损伤相关分子模式信号分子,从而形成原位疫苗诱导机体的抗肿瘤免疫应答。同时,释放的R848进入免疫细胞,诱导抗原呈递细胞树突状细胞的激活和成熟,促进促炎细胞因子和趋化因子的分泌,极化巨噬细胞和骨髓源性抑制细胞,调节免疫抑制肿瘤微环境,对原发肿瘤、远处肿瘤、肿瘤转移和预防复发均有良好的治疗效果。
作者简介:

梅林,米乐mile官方网站生物医学工程研究所研究员、博导,天津市生物医学材料重点实验室主任,国家优青、教育部新世纪优秀人才、广东省杰青、天津市杰青和全球高被引科学家,Smart Materials in Medicine副主编和Journal of Controlled Release编委。
五、协和医院首次证实了人类成熟红细胞中含有长片段的DNA,以及红细胞在癌症早期诊断中潜在的应用价值(研究论文)

发表期刊:Advanced Science
全文链接:https://www.ncbi.nlm.nih.gov/pmc/articles/PMC9982546/
英文标题:Mature Red Blood Cells Contain Long DNA Fragments and Could Acquire DNA from Lung Cancer Tissue
成果简介:红细胞的主要功能是运输氧气、二氧化碳及其他代谢产物,其在发育成熟过程中会将细胞核和线粒体排出。成熟红细胞中是否含有DNA片段尚缺乏明确的直接证据。考虑到肿瘤细胞早期发展阶段会大量招募红细胞为其生长提供支持,极有可能影响到红细胞本身并使其成为新的诊断目标。为了证明这一猜想,研究者通过直接接触和Transwell透膜分隔开等两种方式构建了体外共培养的系统,并且在不同时间点重新收集分离红细胞。结果表明在短暂的直接接触之后,红细胞即获得了对应细胞系的突变DNA片段,而非直接接触组则不会。之后,研究团队尝试在早期肺癌患者的红细胞中检测EGFR、KRAS等最常见的突变位点,并与手术切除的肿瘤组织进行比较。结果表明,利用红细胞的DNA进行突变的检测具有极高的灵敏性和包容性。该研究首次证实了人类成熟红细胞中含有长片段的DNA,提示红细胞可参与到早期肿瘤的发生发展中,基于红细胞的新型液体活检技术在肿瘤早筛和诊断领域具有广阔的应用前景。
作者简介:

梁乃新,北京协和医院胸外科副主任医师、硕士研究生导师。擅长以手术为基础的肺癌精准医学全程管理,承担多项科研项目,发起或参与多项全国多中心临床试验。以第一或通讯作者于Nature biomedical engineering、Advanced science等杂志发表SCI论文70余篇。
六、肿瘤医院评估了抗血管生成酪氨酸激酶抑制剂安罗替尼联合TQB2450用于经治的晚期胆道肿瘤患者(BTC)的疗效和安全性(研究论文)

发表期刊:Hepatology
全文链接:https://www.ncbi.nlm.nih.gov/pmc/articles/PMC9970018/
英文标题:Phase Ib study of anlotinib combined with TQB2450 in pretreated advanced biliary tract cancer and biomarker analysis
成果简介:胆道系统肿瘤(BTC)患者迄今缺乏有效的二线治疗手段。本研究对同期分别在两个中心开展的两项Ib 期临床试验(TQB2450-Ib-05和TQB2450-Ib-08试验)进行了汇总分析,共纳入66名一线化疗后出现进展的晚期BTC患者(包括2例不适合或拒绝接受一线化疗的患者),采用安罗替尼联合TQB2450(新型PD-L1抑制剂)治疗。研究发现,患者中位无进展生存期(PFS)和总生存期(OS)分别为6.24和15.77个月。结果表明,安罗替尼联合TQB2450取得了令人鼓舞的PFS和OS。研究同时进行了深入的生物标志物分析,结果发现,肿瘤突变负荷高(TMB,≥5个突变/Mb)的患者具有更好的临床获益率(CBR)、更长的OS和更长PFS的趋势。KRAS突变患者的CBR更低,PFS更短,OS也较短。综上,本研究为BTC的二线治疗提供了潜在的新治疗手段,并为可能从上述治疗获益人群的筛选提供了新思路。
作者简介:

周爱萍,作者近5年承担12项新药临床研究的 PI/CO-PI。主持国自然课题、院级希望马拉松联合攻关项目各1项。担任CSCO尿路上皮癌诊疗指南副组长及CSCO结直肠癌、胃癌、肾癌诊疗指南专家组成员。近5年以第一/通讯作者发表文章29篇。
七、肿瘤医院开发BileScreen胆汁液体技术用于胆胰恶性肿瘤辅助诊断(研究论文)

发表期刊:EClinicalMedicine
全文链接:https://www.sciencedirect.com/science/article/pii/S2589537022004655?via%3Dihub#fig2
英文标题:Molecular diagnosis of pancreatobiliary tract cancer by detecting mutations and methylation changes in bile samples
成果简介:经内镜逆行性胰胆管造影术(ERCP)病理细胞学确诊恶性是诊断胆胰恶性肿瘤的金标准,然而,当ERCP病理细胞学结果为阴性或可疑恶性时,并不能完全排除恶性,ERCP诊断的灵敏度只有45%~48%。BileScreen技术是由本研究团队自主开发,并且是首个在较大规模队列中获得验证的用于胆胰恶性肿瘤辅助诊断的胆汁液体活检技术。BileScreen技术的检测效能显著优于既往技术,它通过共检测胆汁中的突变和甲基化,将胆胰恶性肿瘤诊断灵敏度从其他NGS方法的78%~81%提升至92%,特异度更是高达98%。该研究利用BileScreen方法进行胆汁检测诊断,不仅显著提高了胆胰肿瘤的诊断准确率,最大程度的实现了检测的一致性和可重复性,消除了院际和地区间差异,有助于实现标准化,很有希望成为ERCP辅助诊断的金标准之一。
作者简介:
![]()

赵宏,主任医师,博士研究生导师;研究成果获国内外同行广泛认可和高度评价,并在 Nat Genet、Sci Transl Med、Cell Res、Signal Transduct Target Ther、Gastroenterology、J Hepatol等国际知名学术期刊发表。第一/通讯作者 SCI 论文 75 篇,SCI 累计 IF>450分,IF>10分19篇,IF>20分5 篇,单篇最高被引 455 次。
八、协和医院利用低温快速成型3D打印技术将锌亚微米颗粒添加至PLGA/β-TCP中制备一种新型支架(研究论文)

发表期刊:Bioactive Materials
全文链接:https://www.sciencedirect.com/science/article/pii/S2452199X22005047?via%3Dihub#undfig1
英文标题:Continuously released Zn2+ in 3D-printed PLGA/β-TCP/Zn scaffolds for bone defect repair by improving osteoinductive and anti-inflammatory properties
成果简介:骨缺损的长期不愈合一直是骨科治疗中的一个主要问题。人工骨移植材料聚乳酸/β-磷酸三钙(PLGA/β-TCP)支架,由于其合适的降解率和良好的骨传导性,有望解决这一问题。然而,机械性能不足、缺乏骨传导性和植入后的感染问题限制了其大规模临床应用。近年来,研究人员发现在聚合物中添加锌(Zn)可获得优良的机械性能且具有适中的体内降解速率。但锌离子(Zn2+)在体内的安全问题是亟待解决的。因此,该研究提出利用低温快速成型3D打印技术将锌亚微米颗粒添加至PLGA/β-TCP中制备一种新型支架。该技术在改善材料力学性能、仿生骨的结构及稳定释放离子方面具有一定优势。该研究发现新型支架可长期释放的Zn2+具有成骨和抗炎作用,促进骨缺损的修复,再进一步通过蛋白质组学分析技术探讨了支架影响成骨分化和炎症反应的可能机制。该研究不仅为Zn和含Zn聚合物进行骨修复的机制研究奠定了基础,也为含Zn生物材料的临床应用奠定了基础,为临床治疗骨缺损提供了一种新的材料选择。
作者简介:

![]()
赵宇,米乐mile官方网站北京协和医院骨科教授、主任医师、博士研究生导师,博士后指导教师,国家重点研发计划项目负责人,政协石景山区第十一届委员会常委兼副秘书长。已在国际著名骨科杂志发表论文190余篇,SCI收录60余篇。
九、放射医学研究所研发一种可促进皮肤伤口恢复的仿生超分子金属肽水凝胶(研究论文)

发表期刊:Chemical Engineering Journal
全文链接:https://www.sciencedirect.com/science/article/abs/pii/S1385894722063288
英文标题:Bio-inspired supramolecular metallopeptide hydrogel promotes recovery from cutaneous wound
成果简介:受生命中金属离子对蛋白质结构和功能的调控的启发,金属配位在肽的折叠和组装中的作用逐渐被研究。然而,构建具有金属配位和肽自组装协同作用的生物活性超分子金属肽仍然具有挑战性。该研究报道了一种具有天然来源的GHK三肽基序的仿生肽衍生物,加入Cu2+后可以自组装成超分子金属肽水凝胶(Supra GHK-Cu)。Cu2+通过桥接两个肽分子或与一个肽分子相互作用而对Supra GHK具有更强的亲和力。由于超分子结构的形成,Supra GHK-Cu对蛋白酶降解具有出色的抵抗力。此外,它通过促进胶原蛋白沉积、血管生成和细胞增殖,比 GHK-Cu 更显著地加速伤口愈合。这项工作不仅体现了一种成功的仿生超分子金属肽水凝胶,而且还提供了一种有希望的替代策略来克服传统生物活性肽在各种生物医学领域的局限性。
作者简介:

![]()
杨翠红,米乐mile官方网站放射医学研究所研究员、核医学室副主任,主要从事医用自组装多肽材料的精准构筑及其生物医学应用研究。获天津市科学技术进步二等奖3项,承担科研项目10余项,授权发明专利6项,发表SCI论文50余篇。
十、医药生物技术研究所发现盐酸小檗胺有望通过药物再利用的方式发展成为抗埃博拉病毒药物(美国专利:16/652,372)

英文标题:Use of berbamine dihydrochloride in preparation of an Ebola virus inhibitor
全文链接:https://patentcenter.uspto.gov/applications/16652372
成果简介:埃博拉病毒(EBOV)是导致埃博拉出血热的高致死性病原体,临床上尚无特异性治疗药物。EBOV包膜糖蛋白GPcl与宿主细胞内吞体受体NPC1之间的相互作用在介导病毒入侵过程中起着关键作用,成为EBOV进入抑制剂的新靶点。该团队以GPcl为靶点,通过基于结构的药物筛选策略获得了一个小分子化合物–盐酸小檗胺。该化合物可在细胞水平(Vero E6 细胞)抑制EBOV活毒的感染,EC50 = 4.1 μM。盐酸小檗胺可以保护小鼠免受EBOV的感染,具有发展成为抗EBOV药物的巨大潜力。本项目首次验证了靶向GPcl与NPC1之间的相互作用发展抗埃博拉病毒小分子药物的可行性。值得指出的是,盐酸小檗胺在已经在临床上被批准用于治疗白细胞减少症,因此有望通过药物再利用的方式发展成为抗EBOV药物。本项研究已经获得中国、加拿大、日本和美国发明专利授权。
作者简介:

![]()
岑山,研究员,免疫生物学室主任,长聘副教授。2008年起任职医药生物技术研究所,主要研究方向为病毒学基础研究和抗病毒药物应用研究。主持和参加多项国家级科研项目,发表SCI论文 240 余篇,授权专利30余项。
十一、药物研究所等团队在国内率先开展了特色药用植物中的微量功效分子研究(重大项目)

中文标题:基于天然活性分子的新药发现研究
成果简介:天然药物中结构新颖、功能独特的微量功效分子是继常量功效分子之后又一个亟需挖掘的宝藏,也是创新药物发现的新资源库。如何精准发现这些微量特色功效分子,进而创制新药是当前天然药物研究面临的重大科学问题。本项目拟在已发现香港樫木、叶下珠、毛地钱和天麻等数十种特色药用植物中蕴藏着的微量特色功效分子基础上,采用多学科交叉融通、协同攻关的策略,建立微量特色功效分子结构、功能、制造和作用机制等信息整合研究的新思路和模式,揭示其科学之本,发现新药。该项目获得了国家自然科学基金委员会重大科研项目立项。
作者简介:

![]()
石建功,国家杰青,卫计委突出贡献中青年专家,首批新世纪“百千万人才工程”国家级人选和教育部“新世纪优秀人才支持计划”人选,国务院特殊津贴专家。聚焦微量特色功效分子,长期开展大宗常用中药功效物质基础研究。
十二、病原生物学研究所转让“一种广谱病毒融合抑制剂的制备及药物用途 ”(成果转化)

中文标题:一种广谱病毒融合抑制剂的制备及药物用途
成果简介:病毒膜融合是众多病毒感染宿主细胞的关键环节,也是极其重要的药物靶标。病原生物学研究所何玉先团队针对病毒感染膜融合机制而设计的一种基于多肽的新型病毒融合抑制剂,对多种病毒具有广谱的抑制作用,体现突出的成药性优势。病原生物学研究所将其拥有的“一种广谱病毒融合抑制剂的制备及药物用途 ”技术秘密所有权转让给河南真实生物科技有限公司,该公司受让并阶段性支付相应的技术秘密转让费总额为:人民币100,000,000元(大写:壹亿元整)。
作者简介:

![]()
何玉先,现任医科院艾滋病研究中心主任、米乐mile官方网站长聘教授、博士生导师;国家杰出青年基金获得者,国务院政府特殊津贴专家。长期从事艾滋病的分子病毒与免疫学、抗病毒药物研究;在Cell、NEJM、PNAS等杂志发表SCI论文130余篇;连续入选中国高被引学者及全球前2%顶尖科学家榜单;获得发明专利20余项。
点击量: