流感病毒是威胁人类健康的主要病原体之一,曾引发多次全球大流行,并在每年造成季节性流行。内源性免疫是宿主抵抗病毒感染的第一道防线。现已发现多个宿主蛋白具有抗病毒功能,是抗病毒药物研发的重要靶标蛋白。MARCH蛋白是一类位于膜上的E3泛素连接酶,已有研究发现其在宿主抗病毒内源性免疫中发挥重要作用,但其抗病毒谱和抗病毒机制并不清楚。
2021年7月20日,郭斐和王健伟课题组在Nature communications上发表了题为MARCH8 inhibits influenza A virus infection by targeting viral M2 protein for ubiquitination-dependent degradation in lysosomes的论文,进一步阐释了MARCH8作为宿主限制因子抑制甲型流感病毒复制的作用及其分子机制。
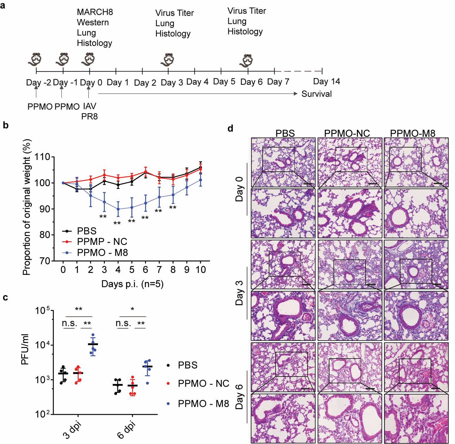
作者首先利用慢病毒包装体系,分析了MARCH8对于流感病毒包膜蛋白功能的影响,发现MARCH8能够显著降低病毒M2蛋白在细胞中的表达水平。用病毒感染MARCH8过表达或敲除的细胞系,进一步证实MARCH8能够降低病毒M2蛋白在细胞中尤其是在细胞质膜上的表达丰度。用PPMO降低小鼠肺脏中的MARCH8蛋白的表达后,发现病毒复制增加,表明MARCH8能够抑制流感病毒在小鼠体内的复制,其作用机制是通过泛素化病毒M2蛋白,促进质膜上的M2蛋白内吞并经溶酶体途径降解,降低M2蛋白在质膜上的分布,进而阻断病毒颗粒的释放。MARCH8介导底物分子的降解,依赖于底物分子胞内区的赖氨酸残基。M2蛋白的胞内区含有四个赖氨酸残基,分别为K49,K56,K60和K78。因此,作者分别对四个赖氨酸残基进行单个或全部突变,获得五个M2 K>R突变体。通过比较野生型M2和K>R突变M2被MARCH8泛素化修饰和降解情况,发现病毒M2蛋白的K78位点是MARCH8的主要作用靶点。通过构建携带K78R突变的甲型流感病毒毒株,发现突变病毒株在细胞和小鼠体内具有更好的复制能力。进一步分析K78位点在流感病毒中的保守性,作者发现2009甲型H1N1的流行株通过获得78/79位点非赖氨酸的突变,逃逸MARCH8的抗病毒作用。 该研究阐释了宿主的内源性免疫作用及病毒的适应性突变机制,为高产流感病毒疫苗株的改造提供了新的理论基础。
该工作得到了米乐mile官方网站医学与健康科技创新工程(2018-I2M-3-004,2020-I2M-2-014),国家科技重大专项(2018ZX10301408-003和2018ZX10731101-001-018),国家自然科学基金(82072288)等项目的支持。郭斐研究员和王健伟研究员为共同通讯作者,刘晓满、许丰雯和任丽丽为论文共同第一作者。同时,该研究得到了米乐mile官方网站病原生物学研究所赵振东研究员,米乐mile官方网站生物医药与技术研究所岑山研究员,中国疾病与预防控制中心病毒病研究所宋敬东副研究员,加拿大麦吉尔大学梁臣教授的大力支持。

PPMO靶向降低小鼠肺脏中MARCH8蛋白表达后促进甲型流感病毒的复制
供稿|病原生物学研究所